HTK新闻网
高二化学|期中模拟卷‼️来练手✍️🔥
宝藏化学学姐
2025-09-21 01:17:43
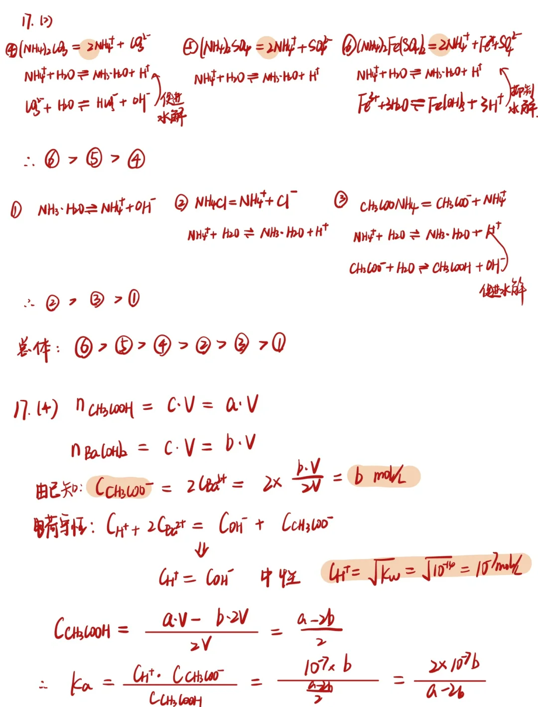
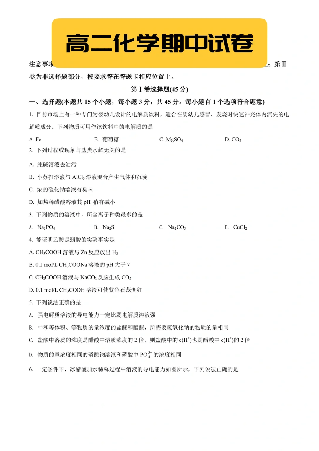
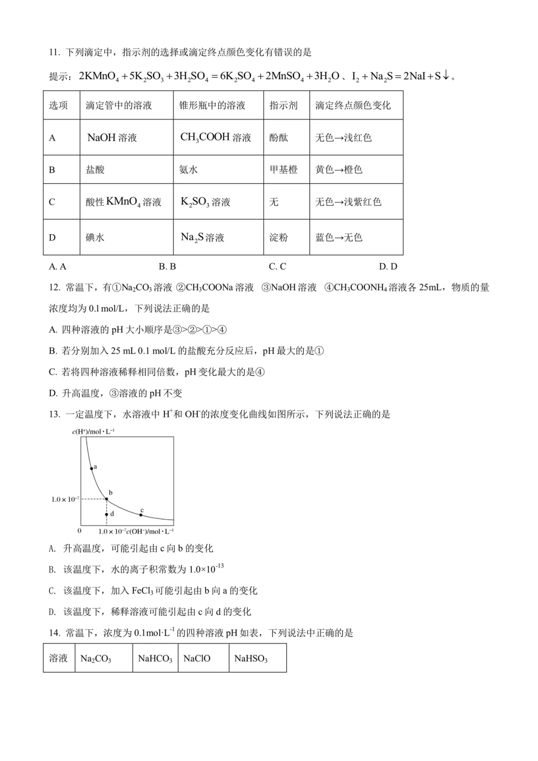
🌟卷纸范围:选必一水解之前,主要考查水溶液这一章节 🌟难度:中偏上 🌟解析在前面,空白卷在后面,用荧光笔标记的两道题的解析写不下了,我就放在解析的最后一页了 🌟大题分析:弱电解质的分析、盐类水解的酸碱性平衡移动分析、酸碱中和滴定、中和滴定图像分析,这几道题是出题方向,哪块不熟就多练练
0
阅读:0
宝藏化学学姐
感谢大家的关注
作者最新文章
1
初三化学|新专题:科普阅读技巧+练习‼️
2
初三化学|周末练两套期末模拟卷吧✍️📃
3
高二化学|电化学题型总结‼️附解析+空白题目
4
高二化学|六页‼️超超超全的电解池笔记📝
5
学姐测评|新中考备考练习第一弹‼️✍️✍️码住
6
高二化学|手写笔记‼️电极方程式书写✌️👍
7
高二化学|超超超全的原电池笔记‼️‼️
8
高二化学|选必一:沉淀溶解平衡笔记+例题‼️
9
高二化学|专题👏溶液中三大守恒笔记+例题‼️
10
初三化学|沈阳协作体化学试卷解析‼️
热门分类
推荐
热榜
军事
NBA
体育
社会
明星八卦
娱乐
财经
科技
汽车
历史
国际
游戏
动漫
公益
搞笑
商业
互联网
数码
国际足球
房产
家居
时尚
科学探索
职场
育儿
股票
教育
影视
情感
热点
中国军情
武器
中国南海
中国足球
亚洲杯
科比
综合体育
CBA
投资
大咖秀
外汇
创业
风口
SUV
豪车
概念车
优惠
新能源
美国
欧洲
朝日韩
俄罗斯
孕期
街拍
婚姻
正能量
教育
TOP
1
一些重要但没人教的能力
2
广东省考公务员难度排名
3
校长还没有意识到接下来要发生什么🤣👌
4
大一新生,害怕校园暴力
5
我同学当年大学毕业后,迅速嫁了一个富二代,接着生了两儿两女。
6
这高中生演得,惊呆了
7
以为是大学生没想到是爱迪生😂
8
当家里孩子在学校当了班干部
9
告诉孩子上985大学
10
一到考试就人才辈出
教育
最新文章
1
42Talk【理想i6和i8开起来完全不一样了!】「42Talk用户
2
张朝阳谈openai推出浏览器这届年轻人为什么不怕学英语了张朝阳在英语课上谈Op
3
檀健次震耳欲聋登21世纪英语报纸震耳欲聋登21世纪英语报纸震耳欲聋登21世纪英语
4
“种十亩地,都供不起一个娃读高中!”老农一席话,把我听傻了!昨天回村,和一位
5
昨天和邻居聊天,竟意外得知一个教育领域的“惊天秘密”。当下虽明令禁止给孩子补文
6
不是?虞书欣留学期间的风格没人懂吗?千金大小姐在此刻具像化了
7
这道题怎么选?
8
不是所有高薪都值得用命换。去年毕业的硕士,一个去了中广核,一个进了宁德时代。一年
9
高圆圆回母校演讲,没想到她居然是高材生!高圆圆回母校中国劳动关系学院演讲了
10
高圆圆这波母校演讲太绝了!藏了这么多年的学历终于藏不住了!谁能想到,咱们看