HTK新闻网
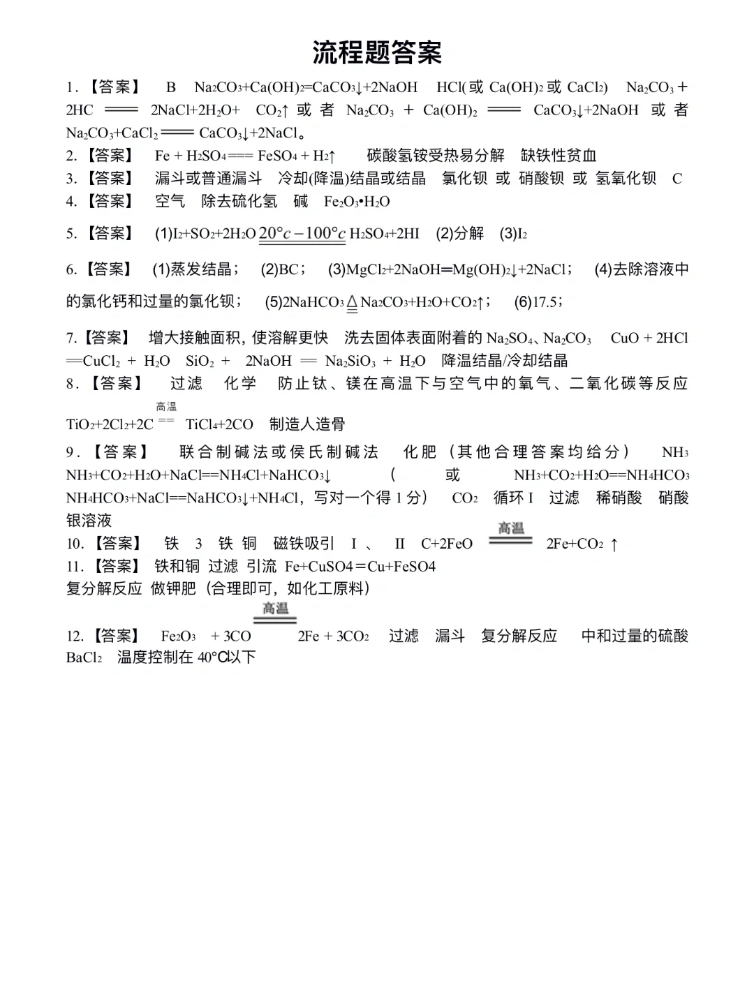
初三化学|流程‼️框图‼️专题练习,附答案
宝藏化学学姐
2025-09-14 17:45:08
➡️流程图一般是集合了除杂、转化、物质分离操作为一体的综合性题目 ➡️这类题目围绕着一个目的除去杂质,或者选取一些经典过程“侯氏制碱”“粗盐提纯”来作为考题,大家在做的时候最好先分后总,一步步来再宏观看一下题目要求
0
阅读:0
宝藏化学学姐
感谢大家的关注
作者最新文章
1
高一化学|元素周期律🔥知识点总结🔥🔥🔥
2
高二化学|常见物质电子式结构式总结🙌🔥🔥
3
高一化学|物质的量总结‼️干货公式+例题🔥
4
高一化学|氯及其化合物实验‼️专题总结🔥
5
高一化学|钠的计算总结‼️提分就看这个🔥
6
高一化学|细致分析胶体性质👍高三也可看‼️
7
准高一化学|物质的量🔥打好计算基础‼️
8
准高一化学|第3️⃣节📒假期学习的快乐谁懂🎈
9
准高一化学|第二节‼️假期安排起来🍃🍃
10
高一化学|期末‼️1个口诀👌拿捏判断平衡状态
热门分类
推荐
热榜
军事
NBA
体育
社会
明星八卦
娱乐
财经
科技
汽车
历史
国际
游戏
动漫
公益
搞笑
商业
互联网
数码
国际足球
房产
家居
时尚
科学探索
职场
育儿
股票
教育
影视
情感
热点
中国军情
武器
中国南海
中国足球
亚洲杯
科比
综合体育
CBA
投资
大咖秀
外汇
创业
风口
SUV
豪车
概念车
优惠
新能源
美国
欧洲
朝日韩
俄罗斯
孕期
街拍
婚姻
正能量
教育
TOP
1
一些重要但没人教的能力
2
广东省考公务员难度排名
3
校长还没有意识到接下来要发生什么🤣👌
4
大一新生,害怕校园暴力
5
我同学当年大学毕业后,迅速嫁了一个富二代,接着生了两儿两女。
6
这高中生演得,惊呆了
7
以为是大学生没想到是爱迪生😂
8
告诉孩子上985大学
9
当家里孩子在学校当了班干部
10
算出过的答案能有多离谱
教育
最新文章
1
俄勒冈大学中锋NathanBittle,我真的是从他高中时代开始看他打球,当年
2
领克08这次出彩了,白车身被清华大华作为教具使用,成为真正教科书级别的白车身!这
3
【#国考报名人数超350万创新高#】#国考前十岗位3个为税务系统#10月24
4
领克08的白车身被清华大学拿来当教具了,这是真教科书级别的安全了[笑着哭]
5
新一批科班生流入市场,颜值竞争力如何?
6
梅尔尼科娃再得一金此前在全能项目她已经获得一金她在全能里的跳马分数是14.10
7
“简直不敢相信!”刷到一个视频,一位女大学生为了保持正常社交,竟然一个人交了六个
8
杨振宁先生走了,我才知道一个事儿,有点颠覆我的三观。中国最牛的大学,根本不是清
9
能饭否?霍福德追帽+攻防大帽单挑约老师!图1:追身扇帽;图2-3:一攻一防,大
10
42Talk【理想i6和i8开起来完全不一样了!】「42Talk用户