揭秘“公务员天花板”中央选调生:门槛与机遇并存的晋升快车道 在公务员体系里,

窗台上的春天 2025-09-30 22:12:11

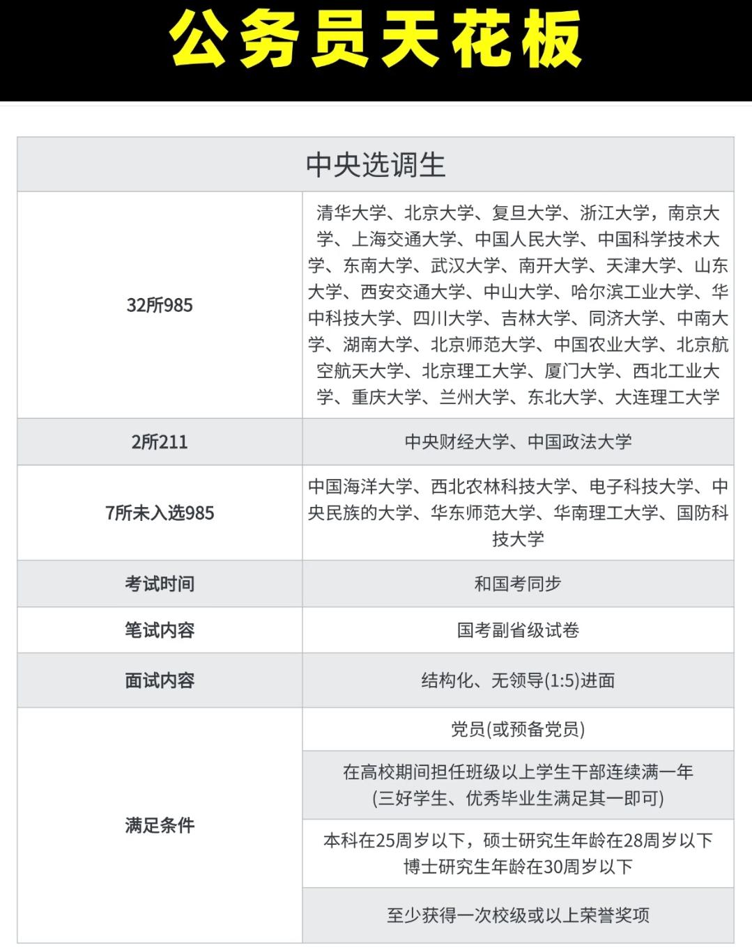
揭秘“公务员天花板”中央选调生:门槛与机遇并存的晋升快车道 在公务员体系里,“中央选调生”绝对是个特殊的存在,它被称为“公务员天花板”,背后是极高的门槛和清晰的晋升路径。今天咱们就来好好聊聊这个群体,看看它到底特殊在哪里。 中央选调生的选拔范围涵盖了32所985高校,像清华、北大、复旦、浙大这些顶尖名校都在列;还有2所211高校,中央财经大学和中国政法大学;另外还有7所未入选985的高校,比如中国海洋大学、西北农林科技大学等。能进入这些高校的学生,本身就是学业上的佼佼者,而中央选调生则是从这些佼佼者中再挑精英。 考试时间和国考同步,笔试用的是国考副省级试卷,难度不低。面试采用结构化和无领导小组讨论的形式,进面比例是1:5,竞争相当激烈。 除了学校和考试,还有一系列严格的条件。得是党员(或预备党员);在高校期间要担任班级以上学生干部连续满一年,三好学生、优秀毕业生满足其一也可以;年龄也有要求,本科25周岁以下,硕士28周岁以下,博士30周岁以下;还得至少获得一次校级或以上荣誉奖项。这一系列条件筛下来,能符合的人确实不多。 为什么说它是“公务员天花板”呢?因为中央选调生的起点高,晋升通道也很顺畅。一旦入选,就进入了中央机关的培养序列,未来的发展空间非常广阔。很多中央选调生在基层锻炼几年后,就能回到中央部委或者在地方担任重要职务,是公务员队伍里的“潜力股”。 当然,高门槛意味着高付出。能走到这一步的学生,在校期间不仅要搞好学业,还要积极参与学生工作,争取荣誉,同时还要在国考中取得优异成绩。这背后是无数个日夜的努力和积累。 对于很多立志进入公务员体系,尤其是想在中央机关发展的年轻人来说,中央选调生是一个非常有吸引力的选择。它不仅是一份工作,更是一个平台,一个能参与国家顶层设计、为国家发展贡献力量的平台。 你对中央选调生这个“公务员天花板”怎么看?你身边有走这条路的人吗,他们的状态又是怎样的呢?应届选调生 省属选调生 选调生考试 中央定向选调生 高校选调生 选调生公考 全国选调生

0 阅读:57
窗台上的春天

窗台上的春天

感谢大家的关注